The leader of mine shaft hoisting safety technology

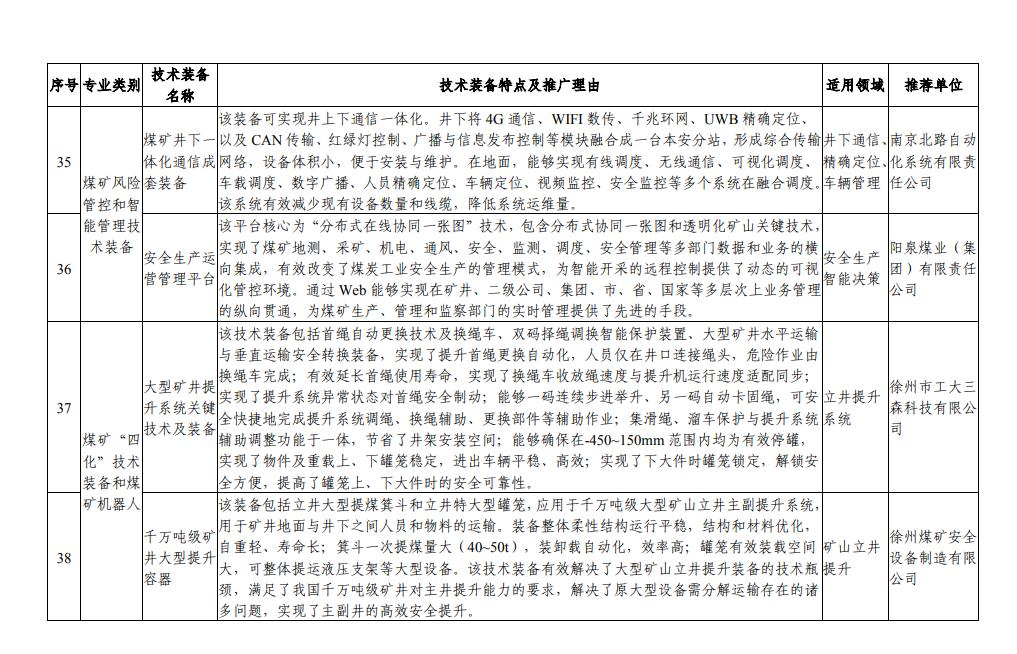
The company's "Key Technologies and Equipment of Large mine Hoisting System" was selected in the Promotion Catalogue of Advanced Applicable Technologies and Equipment for Coal Mine Safety Production (the fourth batch).

2020-06-21

Recently, the State Administration of Coal mine Safety issued the "Coal mine safety production Advanced applicable technology and equipment promotion catalog (the fourth batch)", this batch of catalog a total of 49 items, Xuzhou Sansen Science & Technology Co., Ltd.research and development of the "key technology and equipment of large mine lifting system" was successfully selected, for the friction lifting mine safety and efficient production provides an important guarantee.



The key technologies and equipment of large mine lifting system include the first rope automatic replacement technology and rope changing car, double code rope replacement intelligent protection device, large mine horizontal transportation and vertical transportation safety conversion equipment.The equipment has developed the non-destructive gripper double chain straight line conveying technology, changed the foreign double drum rope feeding mode, and realized the wire rope straight line continuous fast retracting and releasing;The ultra statically indeterminate non-destructive clamping technology is developed, the liner ultra statically indeterminate clamping head rope, to ensure no damage to the head rope, effectively prolong the service life of the head rope;The constant tension retracting and retracting rope technology is developed to ensure that the retracting and retracting rope speed of the rope changing car runs synchronous with the elevator, and the new first rope has comprehensive pre-stretching, reducing the number of adjusting rope;The double code rope selection adjustment and rope slide protection technology is developed, which integrates the rope slide, rope slide protection and lifting system auxiliary adjustment functions in one, and can safely and quickly complete the lifting system auxiliary rope adjustment, rope change, parts replacement and other auxiliary operations;The bidirectional compensation technology of compensation under limited force and compensation on tank is developed, and the sliding block locking technology is innovated, which solves the problem of rebound when lifting the container under heavy load in large mines and deep Wells, and improves the efficiency and safety of cage loading and unloading.

At present, the technology has been successfully applied in more than 600 mines of Huainan Mining Group, China Coal Group, State Energy Group, Jinmei Group, Jizhong Energy Group, Shanneng Group, China Nonferrous Metals Group, Shandong Gold, Shandong Zhaojin, Jinchuan Group, Tongling Nonferrous Metals Group, Yunnan Chihong Zinc and Germanium Co., LTD., etc. It has brought significant economic and social benefits to the mine. The market promotion prospect is very broad.


Next

Products and Solutions

Home

  • 4000-422-623
  • Address: 142# Chang'an Road, Xuzhou Hi-Tech Industrial Development Zone, Xuzhou City,Jiangsu Province,China

  • Mobile Terminal

  • Wechat

4000-422-623
Tell us your requirements online


  • Tel: 4000-422-623

    Address: 142# Chang'an Road, Xuzhou Hi-Tech Industrial Development Zone, Xuzhou City,Jiangsu Province,China